A groundbreaking study conducted by researchers at the Institute for Biomedical Sciences at Georgia State University has revealed that a plant-based diet can play a significant role in preventing and reversing heart disease in rats with hypertension. The study, published in the Journal of the American Heart Association, focused on coronary microvascular dysfunction (CMD), a condition that damages the tiny blood vessels responsible for regulating blood flow to heart tissue.
CMD is particularly prevalent in individuals with hypertension and can lead to serious cardiovascular complications such as chest pain, heart failure, and even death. Women are disproportionately affected by CMD, experiencing higher rates of hospitalizations compared to men. Current therapeutic strategies for CMD have shown limited effectiveness, highlighting the urgent need for new treatment approaches.
The research team set out to investigate the impact of a plant-based diet on CMD in rats with hypertension. The results were promising, with the plant-based diet not only preventing the development of CMD but also reversing established CMD in the hypertensive rats. This finding is particularly significant as it demonstrates the targeted effects of diet on the small blood vessels of the heart, independent of the presence of hypertension.
The study revealed that the plant-based diet improved the function of blood vessel cells, counteracting the detrimental effects of hypertension. By restoring the normal dilation of blood vessels in the heart, the diet effectively alleviated chest pain symptoms associated with CMD. These results suggest that dietary interventions could be a viable treatment option for CMD in humans, prompting the researchers to consider clinical trials in the near future.
In the study, female spontaneously hypertensive rats were fed either a control diet devoid of plant foods or a plant-based diet rich in fruits, vegetables, nuts, and legumes. Both diets were nutritionally matched, with the only difference being the high antioxidant content of the plant-based diet. After six months, rats on the control diet were switched to the plant-based diet to assess its therapeutic effects on established CMD.
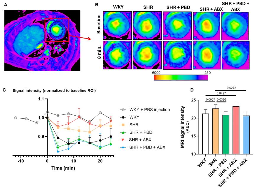
The researchers used advanced imaging techniques, including coronary flow reserve measurements and cardiac MRI, to evaluate CMD and blood flow in the heart muscle. They also analyzed blood vessel cells from the heart and examined markers of tissue damage. The results underscored the potential of a plant-based diet in preventing and reversing heart disease, offering a promising avenue for future research and clinical applications.
This groundbreaking study sheds light on the transformative power of dietary interventions in combating heart disease and underscores the importance of plant-based nutrition in promoting cardiovascular health. With further research and clinical trials, the findings could pave the way for innovative treatment strategies for CMD and other cardiovascular conditions.

